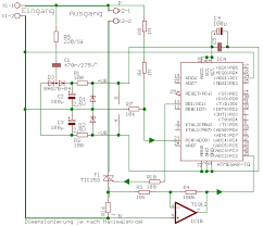
Phasenanschnittsteuerung Triac Schaltplan. Bei der phasenanschnittsteuerung wird der strom während der halbwelle ein und zum nächsten nulldurchgang des stroms abgeschaltet. Das bild rechts zeigt den vereinfachten schaltplan einer phasenanschnittsteuerung.
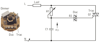
Ab diesem zeitpunkt dieser phase des wechselstromsignals wird der verbraucher mit energie versorgt bis zum nächsten nulldurchgang. Der einschaltvorgang erfolgt nicht im nulldurchgang der spannung. Die lampe la wird über den triac tr gesteuert dieser wird über den diac di gezündet.
Triac terminals are mt2 mt1 and gate whilst scr has anode cathode and gate terminals.
Die lampe la wird über den triac tr gesteuert dieser wird über den diac di gezündet. Triac variable power or dimmer. In diesem tutorial wird eine phasenanschnittsteuerung anhand einer pspice schaltung erklärt. Ein triac wird hauptsächlich für phasenanschnittsteuerungen im 230v netz eingesetzt.
